LETOU乐投

行业动态

了解最新公司动态及行业资讯

一些您所不知道的土壤热解析操作背景

2017-12-19 09:01:27 308 编辑:admin 来源:本站
       在拆除和迁移了污染设施、例如化学或石化工厂之后,土地的再生利用具有经济 利益,尤其是在城市地区。这种再生利用释放了有价值的不动产,用以发展新的项目,例如 运动或娱乐综合建筑、公园和住宅。污染设施通常会使有机污染物和无机污染物渗透于土 地中。有机污染物通常是不溶于水的并且被吸附在矿物颗粒或固体的表面上。有机污染物 常常集中在物质的纤细的谷粒大小的部分 ( 纤细的部分也即泥沙和泥土 )。发现土壤中的 无机污染物 ( 尤其包括砷、铜、水银、硒、锌 ) 有吸附在矿物颗粒、携带这些污染物的矿物相、 金属合金和金属碎片表面上的金属络合物。
 
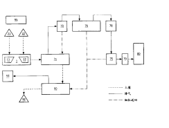
       在修复工序中,挖出受污染的土壤并将其运输到净化设施中,在此对其进行处理, 除去受污染的残渣。可用的净化工序包括异地或原地玻璃化、土壤洗涤、稳定化 / 凝固、电 修复和比如是土壤热解吸的热处理。
   
       现有技术存在的一个问题是热处理工序耗费许多的时间和能量。它大约需要花费 90 分钟的时间将设备加热到恰当的温度并且需要在处理完成时花费相似的时间冷却设备。 每天重复该加热 / 冷却工序不仅浪费能量而且加速金属部分的损坏。特别是在处理具有不 同成分和特性的负载时,加热和冷却循环是频繁的,从而浪费了大量的能量并且限制了设 施的容量。因此,本发明的目标是提供对现有技术的改进。 
   
         为了这一目的,本发明提出了依照权利要求 的操作热解吸设备的方法。该方法 其优势在于需要较少的温度循环用以加热和冷却热解吸设备。设备装备较少受到 热冲击。操作该设备需要较少的燃料。它改善了热解吸设备的生产量、容量和寿命,特别是 对于热解吸器而言。
   
  此外,本发明提出了依照权利要求 的物质进料单元。该物质进料单元如权利要 求 至 中所明确说明的进一步进行限定。
   
            其优势在于物质进料单元能够在对装备和空间的需求尽量最小情况下设立。它可 以是易于安装的、易于拆卸的并且易于移动到另一位置。该物质进料单元使得能够为处理 单元 ( 例如热解吸器 ) 连续制备进料物质。减少了维护或修理工作所需的停机时间。
   

30

装备制造经验

立即免费获取土壤修复方案

为用户提供及时、高效、便捷的服务

在线咨询
LETOU乐投环境希望与你携手,共创美好未来...
5